CAD2007是很多网友会用来绘图的一款软件,操作起来非常方便的。那么大伙知道CAD2007软件如何切换模式吗?下面的文章就主要介绍了CAD2007软件切换模式的相关操作内容。不要错过哦!
CAD2007软件切换模式的相关操作介绍
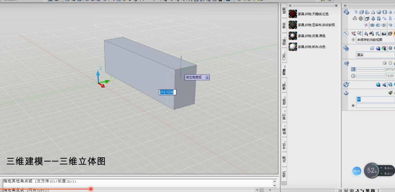
双击进入CAD2007,界面会让我们选择三维建模或者CAD经典模式。两者区别在于图形的样板不同,利用三维建模模式可以画出三维立体图,而经典模式则相当于平面模式,绘制出来的图像为二维平面图,用户们可以根据自己的需要来进行选择。
我们进入CAD2007的三维建模模式之后,想要切换会经典模式,首先在左上角的下拉框中找到CAD经典,接着在菜单栏中的视图里选择视觉样式,在视觉样式里选择二维线框,然后再次选择视图中三维视图的俯视,用户们可以发现界面已经成功切换为二维坐标了。
只是界面中还存在很多点阵,最后我们找到界面底部的删格选项点击,之后点阵全部消失。我们已经成功切换成经典模式。
假如用户们绘制图形之前想切换模式可以直接退出后,重新进入选择会更加方便。
上面就是关于CAD2007软件切换模式的操作内容,各位新手小白一起来看看吧!
体育竞技
88.6MB
310.89MB
47.8MB
游戏辅助 | 4.5GB
2024-04-24
动作格斗 | 20GB
2024-04-23
角色扮演 | 3.2GB
2024-04-22
角色扮演 | 500MB
休闲益智 | 30.17MB
2024-04-18
生活服务 | 144.35MB
学习教育 | 24.26MB
2023-11-08
系统工具 | 6.78MB
体育竞技 | 88.6MB
体育竞技 | 47.8MB
体育竞技 | 310.89MB
CAD2007软件切换模式的相关操作介绍
CAD2007是很多网友会用来绘图的一款软件,操作起来非常方便的。那么大伙知道CAD2007软件如何切换模式吗?下面的文章就主要介绍了CAD2007软件切换模式的相关操作内容。不要错过哦!
CAD2007软件切换模式的相关操作介绍
双击进入CAD2007,界面会让我们选择三维建模或者CAD经典模式。两者区别在于图形的样板不同,利用三维建模模式可以画出三维立体图,而经典模式则相当于平面模式,绘制出来的图像为二维平面图,用户们可以根据自己的需要来进行选择。
我们进入CAD2007的三维建模模式之后,想要切换会经典模式,首先在左上角的下拉框中找到CAD经典,接着在菜单栏中的视图里选择视觉样式,在视觉样式里选择二维线框,然后再次选择视图中三维视图的俯视,用户们可以发现界面已经成功切换为二维坐标了。
只是界面中还存在很多点阵,最后我们找到界面底部的删格选项点击,之后点阵全部消失。我们已经成功切换成经典模式。
假如用户们绘制图形之前想切换模式可以直接退出后,重新进入选择会更加方便。
上面就是关于CAD2007软件切换模式的操作内容,各位新手小白一起来看看吧!
体育竞技
88.6MB
体育竞技
310.89MB
体育竞技
47.8MB
游戏辅助 | 4.5GB
2024-04-24
动作格斗 | 20GB
2024-04-23
角色扮演 | 3.2GB
2024-04-22
角色扮演 | 500MB
2024-04-22
休闲益智 | 30.17MB
2024-04-18
生活服务 | 144.35MB
2024-04-18
生活服务 | 144.35MB
2024-04-18
生活服务 | 144.35MB
2024-04-18
学习教育 | 24.26MB
2023-11-08
系统工具 | 6.78MB
2023-11-08
体育竞技 | 88.6MB
体育竞技 | 47.8MB
体育竞技 | 310.89MB