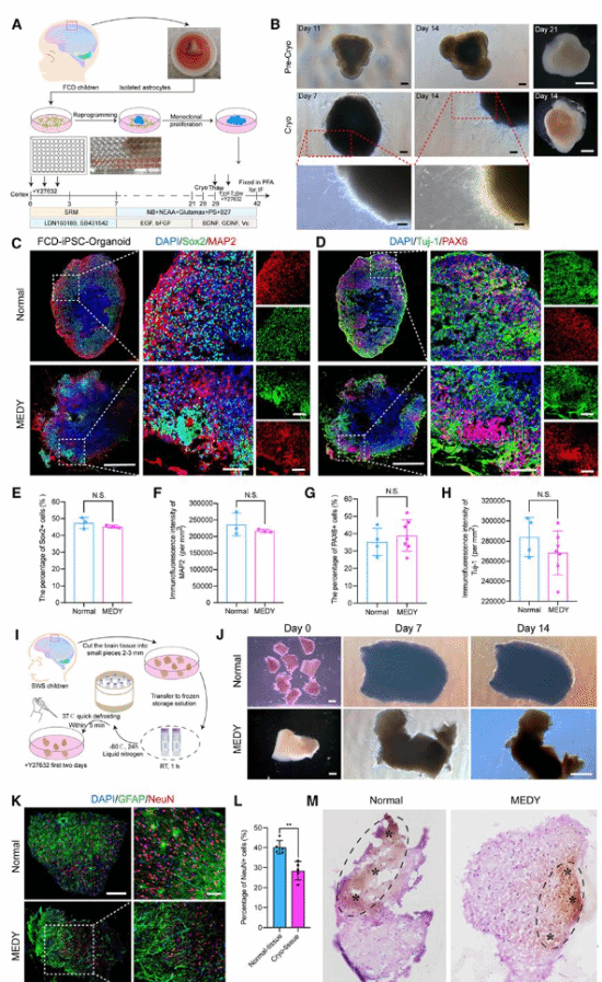
复旦大学邵志成博士领衔的团队,成功复活了冷冻长达18个月的人脑组织,创造了低温冷冻领域的新纪录。这一成就已经登上了国际权威的Cell子刊。
据悉,人脑是极其脆弱的,以往根本无法经过冷冻、解冻之后复活,而邵志成博士团队发明了全新的冷冻保存方法(MEDY)。
在MEDY中解冻的大脑类器官,在外观、生长、功能上都与从未冷冻过的同龄类器官非常相似,即便冷冻18个月依然如此,而且可以继续生长,最长超过了150天。
实践中,从一名9个月大、患有癫痫的女孩身上取出3立方毫米的脑组织,使用MEDY冷冻并解冻,之后至少两周内,仍然保持着活跃状态。研究人员认为,MEDY干扰了一个通常会导致脑细胞死亡的路径。
MEDY可用于保存各种脑类器官和人类脑组织,不会破坏神经细胞的结构或功能,能让脑细胞在冷冻、解冻后依然存活。
休闲益智
51.07MB
飞行射击
75.87MB
84.20MMB
16MB
7.45MB
动作格斗
484MB
游戏辅助 | 4.5GB
2024-04-24
动作格斗 | 20GB
2024-04-23
角色扮演 | 3.2GB
2024-04-22
角色扮演 | 500MB
休闲益智 | 30.17MB
2024-04-18
生活服务 | 144.35MB
学习教育 | 24.26MB
2023-11-08
系统工具 | 6.78MB
游戏辅助 | 4.5GB
动作格斗 | 20GB
卡牌策略 | 19.6MB
动作格斗 | 98.31MB
卡牌策略 | 78.64MB
休闲益智 | 150.45MB
休闲益智 | 114MB
休闲益智 | 35.93MB
休闲益智 | 12.8MB
冷冻18个月复活!中国“冰封人脑”重大突破:《三体》成真
复旦大学邵志成博士领衔的团队,成功复活了冷冻长达18个月的人脑组织,创造了低温冷冻领域的新纪录。这一成就已经登上了国际权威的Cell子刊。
据悉,人脑是极其脆弱的,以往根本无法经过冷冻、解冻之后复活,而邵志成博士团队发明了全新的冷冻保存方法(MEDY)。
在MEDY中解冻的大脑类器官,在外观、生长、功能上都与从未冷冻过的同龄类器官非常相似,即便冷冻18个月依然如此,而且可以继续生长,最长超过了150天。
实践中,从一名9个月大、患有癫痫的女孩身上取出3立方毫米的脑组织,使用MEDY冷冻并解冻,之后至少两周内,仍然保持着活跃状态。研究人员认为,MEDY干扰了一个通常会导致脑细胞死亡的路径。
MEDY可用于保存各种脑类器官和人类脑组织,不会破坏神经细胞的结构或功能,能让脑细胞在冷冻、解冻后依然存活。
休闲益智
51.07MB
飞行射击
75.87MB
休闲益智
84.20MMB
飞行射击
16MB
休闲益智
7.45MB
动作格斗
484MB
游戏辅助 | 4.5GB
2024-04-24
动作格斗 | 20GB
2024-04-23
角色扮演 | 3.2GB
2024-04-22
角色扮演 | 500MB
2024-04-22
休闲益智 | 30.17MB
2024-04-18
生活服务 | 144.35MB
2024-04-18
生活服务 | 144.35MB
2024-04-18
生活服务 | 144.35MB
2024-04-18
学习教育 | 24.26MB
2023-11-08
系统工具 | 6.78MB
2023-11-08
游戏辅助 | 4.5GB
动作格斗 | 20GB
卡牌策略 | 19.6MB
动作格斗 | 98.31MB
卡牌策略 | 78.64MB
休闲益智 | 150.45MB
休闲益智 | 114MB
休闲益智 | 35.93MB
休闲益智 | 12.8MB